Ehlers; special case - Drucker-Prager

Problem description

The Ehlers material model can be reduced to the well-known criteria, such as the Drucker-Prager and von Mises. Here, we provide a Drucker-Prager model test as an additional verification of the Ehlers material model. The interested reader is referred to the document attached in the standard Ehlers material model test for obtaining more details.

Results and evaluation

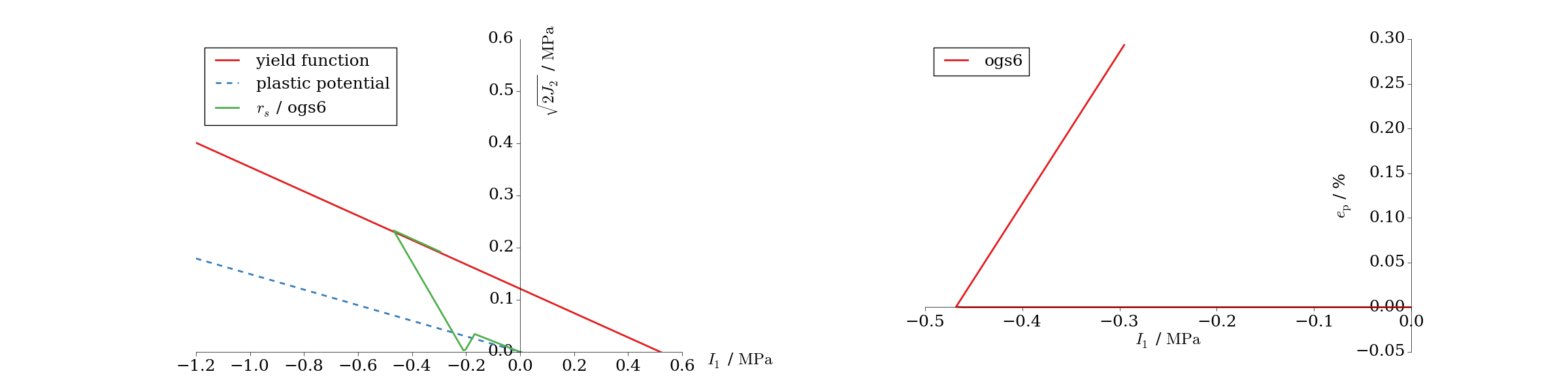
Triaxial compression test:

Variations of the stress states and the plastic volumetric strain with a monotonic loading process:


This article was written by Xing-Yuan Miao. If you are missing something or you find an error please let us know.
Generated with Hugo 0.147.9 in CI job 683680 | Last revision: December 20, 2025
Commit: chore: fix spelling mistakes fbc5f730  | Edit this page on