Partition a mesh with `partmesh`

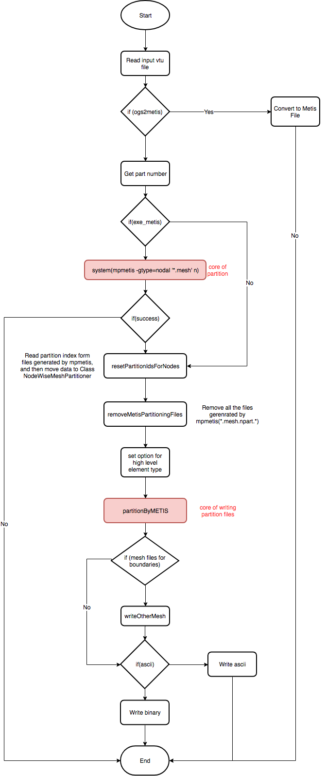
partmesh is an OpenGeoSys parallel simulation model preparation command line tool. It is used to generate partitioned mesh from VTU files. In the background mpmetis will be used to get a partitioned index for nodes, and then write the partitioned data and properties in binary files suitable for parallel simulations.

Workflow of the partmesh command line tool

See workflow documentation on how to create a simple parallel model.


This article was written by Zhang Ning. If you are missing something or you find an error please let us know.
Generated with Hugo 0.147.9 in CI job 683680 | Last revision: December 20, 2025
Commit: chore: fix spelling mistakes fbc5f730  | Edit this page on