Hertz Contact using Python Boundary Conditions

Motivation of this test case

The aim of this test is:

  • to show that it is possible to apply Dirichlet BCs at a boundary that changes over the course of the simulation
  • to give an advanced use-case of the Python BC. Here essentially an iterative procedure for a contact problem is implemented within the Python BC.

Problem description

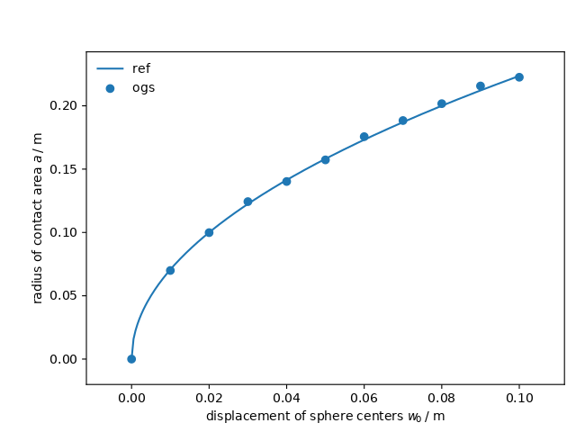
Two elastic spheres of same radius $R$ are brought into contact. The sphere centers are displaced towards each other by $w_0$, with increasing values in every load step. Due to symmetry reasons a flat circular contact area of radius $a$ forms.

The contact between the two spheres is modelled as a Dirichlet BC on a varying boundary. The exact boundary and Dirichlet values for the $y$ displacements are determined in a Python script. Compared to the sketch above the prescribed $y$ displacements correspond to $w_0/2$, because due to symmetry only half of the system (a section of the lower sphere) is simulated.

Analytical solution

The derivation of the formulae below can be found, e.g., in this book (in German).

The radius of the contact area is given by

$$ \begin{equation} a = \sqrt{\frac{w_0 R}{2}} \end{equation} $$

The average pressure $\bar p$ over a the secant with distance $\xi$ to the center of the contact area (cf. vertical dashed line in the sketch above) is assumed to be

$$ \begin{equation} \bar p(\xi) = \kappa \sqrt{a^2 - \xi^2} \label{eq:bar-p} \end{equation} $$

with the prefactor $\kappa$ given by

$$ \begin{equation} \kappa = \frac{G}{R \cdot (1-\nu)} \,. \end{equation} $$

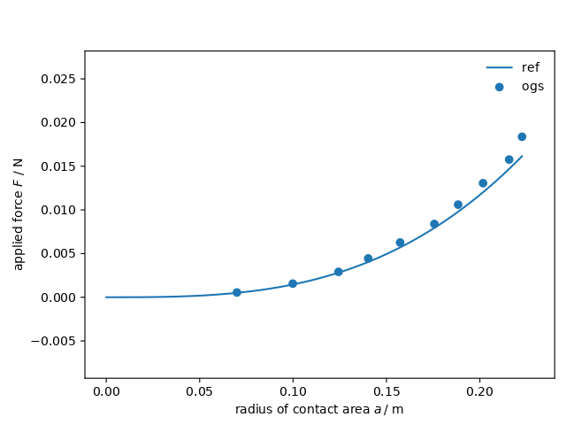
The total force $F$ exerted on the contact area is given by

$$ \begin{equation} F = \frac{8 a^3}{3\kappa} \,. \end{equation} $$

Results

Contact radii:

Average pressure $\bar{p}$:

Total force $F$:

The simulation results for contact radii and total force reproduce the analytical square root and cubic laws, respectively. For the average pressure $\bar p$ the analytical form of $(\ref{eq:bar-p})$ is reproduced, too. But for $\bar p$ there are rather strong deviations between the numerical and analytical results, which might be due to deviations in the contact radii $a$, due to insufficient mesh resolution or due to the chosen linear order of FEM ansatz functions.


This article was written by Christoph Lehmann. If you are missing something or you find an error please let us know.
Generated with Hugo 0.147.9 in CI job 639840 | Last revision: September 27, 2025
Commit: [cmake] Remove linker warnings when building mpmetis. 852270d  | Edit this page on