Heat conduction (Line Source Term)

This page is based on a Jupyter notebook.

Equations

We consider the Poisson equation:

$$ \begin{equation} \nabla\cdot(\nabla T) + Q_T = 0 \quad \text{in }\Omega \end{equation}$$

w.r.t Dirichlet-type boundary conditions

$$ T(x) = 0 \quad \text{on }\Gamma_D $$

where $T$ could be temperature, the subscripts $D$ denotes the Dirichlet-type boundary conditions. Here, the temperature distribution under the impact of a line shaped source term should be studied.

Problem Specifications and Analytical Solution

In OGS there are several benchmarks for line source terms in 2d and 3d domains available. Here, some of the 3d benchmarks are described.

Cylindrical domain

The Poisson equation on cylindrical domain of height $1$ and radius $r=1$ is solved. In the following figure the geometry, partly semi-transparent, is sketched. Furthermore, the mesh resolution is shown in the cylindrical domain within the first quadrant of the coordinate system. In the second quadrant the simulated temperature distribution is depicted.

# Plot the cylindrical domain with pyvista(click to toggle)
# Plot the cylindrical domain with pyvista

import os
from pathlib import Path

import matplotlib.pyplot as plt
import numpy as np
import ogstools as ot  # Import ogstools
import pyvista as pv
import vtuIO
pv.set_plot_theme("document")(click to toggle)
pv.set_plot_theme("document")
pv.set_jupyter_backend("static")

mesh = pv.read("49k_prisms/Cylinder_r_1_h_1_prism_49k.vtu")
plotter = pv.Plotter()

# Create a dict for colorbar arguments
sargs = {
    "title": "Temperature",
    "height": 0.05,
    "width": 0.3,
    "position_x": 0.6,
    "position_y": 0.05,
}

# Plot transparent part of mesh
# Create clipping box
clip_box0 = pv.Box([-1, 1, 0, 1, 0, 1])
# Apply the clip filter to the mesh
transparent_mesh = mesh.clip_box(clip_box0)
# Add mesh to the plotter
plotter.add_mesh(
    transparent_mesh,
    show_edges=False,
    opacity=0.5,
    cmap="coolwarm",
    scalar_bar_args=sargs,
)

# Plot Solid part of mesh
clip_box = pv.Box([-1, 1, -1, 0, 0, 1])
solid_mesh = mesh.clip_box(clip_box)
plotter.add_mesh(
    solid_mesh, show_edges=False, cmap="coolwarm", opacity=1, scalar_bar_args=sargs
)

# Plot grid lines in one quarter of cylinder
clip_box1 = pv.Box([-1, 1, -1, 0, 0, 1])
partial_mesh1 = mesh.clip_box(clip_box1)
clip_box2 = pv.Box([-1, 0, -1, 1, 0, 1])
partial_mesh2 = partial_mesh1.clip_box(clip_box2)
plotter.add_mesh(
    partial_mesh2,
    show_edges=True,
    edge_color="mediumblue",
    cmap="coolwarm",
    scalar_bar_args=sargs,
)

# Plot line
start_point = [-1, 0, 0.5]
end_point = [1, 0, 0.5]
line = pv.Line(start_point, end_point)
plotter.add_mesh(line, show_edges=True, color="white", line_width=5)

# Set the camera's field of view
camera = plotter.camera
plotter.camera.focal_point = (
    0,
    0,
    0.5,
)  # Set the focal point (where the camera is looking)
plotter.camera.position = (
    -3,
    -4.5,
    3.5,
)  # Set the camera position (-2, -3, 2.5) *0.5 = (-1, -1.5, 1.25)

plotter.show_grid()
plotter.add_axes()
plotter.window_size = [1500, 1000]
plotter.show()
2025-10-30 14:43:54.823 (   0.941s) [    7F5F15DE6400]vtkXOpenGLRenderWindow.:1416  WARN| bad X server connection. DISPLAY=

png

The source term is defined along the line in the center of the cylinder:

$$ \begin{equation} Q(x) = 1 \quad \text{at } x=0, y=0. \end{equation} $$

In the above figure the source term is the red vertical line in the origin of the coordinate system.

The analytical solution for a line source in the cylinder is

$$ \begin{equation} T(x) = - \frac{1}{2 \pi} \ln \sqrt{x^2 + y^2}. \end{equation} $$
# Define analytical solution(click to toggle)
# Define analytical solution
def t_analytical(x, y):
    return -(1 / (2 * np.pi)) * np.log(np.sqrt(x**2 + y**2))

Analytical solution in ParaView

Since the analytical solution has a singularity at $(x, y) = (0, 0)$ the analytical solution in ParaView is generated as follows:

    
      if (coordsX^2<0.0001 & coordsY^2<0.0001, temperature, -1/(4*asin(1))*ln(sqrt(coordsX^2+coordsY^2)))
    
  

Numerical simulation 286k mesh

The applied mesh has a resolution of 286k cells.

# Create output path if it doesn't exist yet(click to toggle)
# Create output path if it doesn't exist yet
out_dir = Path(os.environ.get("OGS_TESTRUNNER_OUT_DIR", "_out"))
out_dir.mkdir(parents=True, exist_ok=True)
model = ot.Project((click to toggle)
model = ot.Project(
    input_file="286k_prisms/line_source_term_in_cylinder.prj",
    output_file="286k_prisms/line_source_term_in_cylinder.prj",
)
model.run_model(logfile=f"{out_dir}/286k_out.txt", args=f"-o {out_dir} -m 286k_prisms")
Project file written to output.
Simulation: 286k_prisms/line_source_term_in_cylinder.prj
Status: finished successfully.
Execution took 9.571964502334595 s

Results and evaluation

The following plot shows the temperature along the white line in the figure above.

# Extract values along a line in the domain(click to toggle)
# Extract values along a line in the domain

# Load results
pvdfile_286k = vtuIO.PVDIO(f"{out_dir}/3D_line_source_term_in_cylinder_286k.pvd", dim=3)

# Get point field names
fields = pvdfile_286k.get_point_field_names()

# Extract values along line
number_of_subdivisions = 801
length = np.linspace(-1, 1, number_of_subdivisions)

# Draws a line through the domain for sampling results
z_axis = [(i, 0, 0.5) for i in length]

# Extract timestep
timestep = 1
temp_286k = pvdfile_286k.read_set_data(timestep, "temperature", pointsetarray=z_axis)

# Plot
fig, ax = plt.subplots(1, 1, figsize=(10, 5), sharey=True)
ax.plot(length, temp_286k, label="286k prism", color="tab:orange")
ax.set_title("286k Prism Temperature")
ax.set_xlabel("x")

plt.show()

png

Comparison with analytical solution

The differences of analytical and computed solution are small outside of the center.

# Combine analytical solution with numerical solution at singularity in (x,y)=(0,0)(click to toggle)
# Combine analytical solution with numerical solution at singularity in (x,y)=(0,0)

# Create reference for error calculation

# Replace 0 with 1 to prevent division by 0, the respective element will be replaced with the numerical solution anyway
length_replaced = length.copy()
length_replaced[int((number_of_subdivisions - 1) / 2)] = 1

# Replace diverging analytical solution in respective interval below a threshold of 0.01
threshold = 0.01
below_threshold = np.where(np.abs(length) < threshold)
analytical286 = t_analytical(length_replaced, 0)
analytical286[below_threshold[0][0] : (below_threshold[0][-1] + 1)] = temp_286k[
    below_threshold[0][0] : (below_threshold[0][-1] + 1)
]

# Plot absolute error
fig, ax = plt.subplots(1, 1, figsize=(10, 5), sharey=True)
abs_error286 = temp_286k - analytical286
ax.plot(length, abs_error286)
ax.grid(True)
ax.set_title("286k Prism Absolute Error")
ax.set_xlabel("x")

plt.show()

png

Due to the numerical evaluation of the relative error of the computed solution the error grows in the vicinity of the boundary and in the center.

# Relative error(click to toggle)
# Relative error
fig, ax = plt.subplots(1, 1, figsize=(10, 5))
rel_error286 = (analytical286[1:-1] - temp_286k[1:-1]) / analytical286[1:-1]
ax.plot(length[1:-1], rel_error286)
ax.grid(True)
ax.set_title("286k Prism Relative Error")
ax.set_xlabel("x")

plt.show()

png

Input files

The project file for the described model is 286k.prj. The project file describes the processes to be solved and the related process variables together with their initial and boundary conditions as well as the source terms.

The input mesh is stored in the VTK file format and can be directly visualized in ParaView for example.

Cylindrical domain - axisymmetric example

The Poisson equation on cylindrical domain of height $1$ and radius $r=1$ is solved. The cylindrical domain is defined as axisymmetric.

Numerical simulation

model = ot.Project((click to toggle)
model = ot.Project(
    input_file="../3D_line_source_term_in_cylinder_axisymmetric/line_source_term_in_cylinder.prj",
    output_file="../3D_line_source_term_in_cylinder_axisymmetric/line_source_term_in_cylinder.prj",
)
model.run_model(
    logfile=f"{out_dir}/axisym_out.txt",
    args=f"-o {out_dir} -m ../3D_line_source_term_in_cylinder_axisymmetric",
)
Project file written to output.
Simulation: ../3D_line_source_term_in_cylinder_axisymmetric/line_source_term_in_cylinder.prj
Status: finished successfully.
Execution took 0.24897456169128418 s

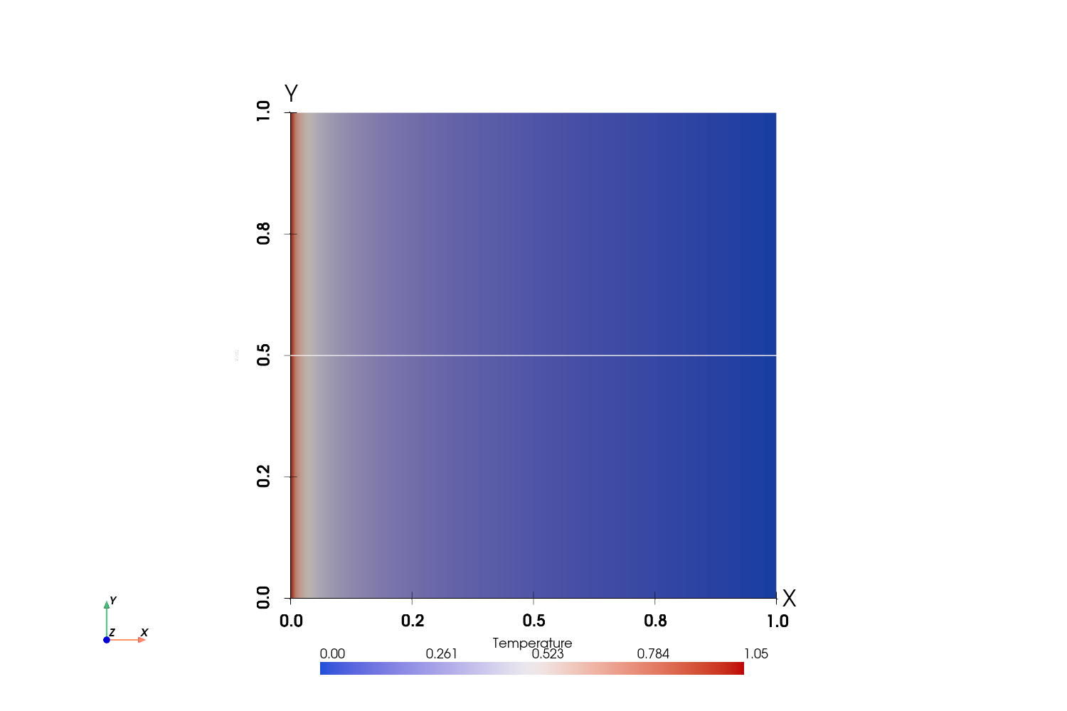
Results and evaluation

# Plot cylinder cross-section(click to toggle)
# Plot cylinder cross-section

# Load mesh and plot it
mesh = pv.read(
    "../3D_line_source_term_in_cylinder_axisymmetric/square_1x1_quad_100x100.vtu"
)
plotter = pv.Plotter()
sargs = {
    "title": "Temperature",
    "height": 0.05,
    "width": 0.4,
    "position_x": 0.3,
    "position_y": 0.05,
}
plotter.add_mesh(mesh, show_edges=False, cmap="coolwarm", scalar_bar_args=sargs)

# Plot line
start_point = [0, 0.5, 0]
end_point = [1, 0.5, 0]
line = pv.Line(start_point, end_point)
plotter.add_mesh(line, show_edges=True, color="white", line_width=1)

plotter.add_axes()
plotter.show_bounds(mesh, ticks="both")
plotter.window_size = [1500, 1000]
plotter.view_xy()

# Add text annotations for axis labels
plotter.add_text("X", position=(1100, 140, 0), font_size=16, color="k")
plotter.add_text("Y", position=(400, 850, 0), font_size=16, color="k")
plotter.show()

png

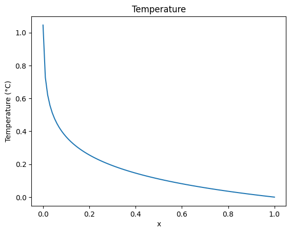
The above figure shows the computed temperature distribution.

The following plot shows the temperature along the white line in the figure above.

pvdfile_ax = vtuIO.PVDIO(f"{out_dir}/3D_line_source_term_in_cylinder.pvd", dim=3)(click to toggle)
pvdfile_ax = vtuIO.PVDIO(f"{out_dir}/3D_line_source_term_in_cylinder.pvd", dim=3)

# Extract values along line
# Space axis for plotting
length = np.linspace(0, 1, 101)

# Draws a line through the domain for sampling results
z_axis = [(i, 0.5, 0) for i in length]

timestep = 1
temp_ax = pvdfile_ax.read_set_data(timestep, "temperature", pointsetarray=z_axis)

plt.plot(length, temp_ax)
plt.title("Temperature")
plt.xlabel("x")
plt.ylabel("Temperature (°C)")
plt.show()

png

The error and relative error shows the same behaviour like in the simulation models above. Outside of the center, that has a singularity in the analytical solution, the errors decreases very fast.

# Create the reference temperature and combine analytical solution with numerical solution at singularity in (x,y)=(0,0)(click to toggle)
# Create the reference temperature and combine analytical solution with numerical solution at singularity in (x,y)=(0,0)
t_ref = t_analytical(length[1:], 0)
t_ref = np.insert(t_ref, 0, temp_ax[0])

plt.plot(length, t_ref - temp_ax, label="Absolute error")
plt.plot(length[:-1], (t_ref[:-1] - temp_ax[:-1]) / t_ref[:-1], label="Relative error")
plt.title("Errors")
plt.ylabel("Error")
plt.xlabel("x")
plt.legend()
plt.show()

png

Input files

The project file for the described model is line_source_term_in_cylinder.prj.


This article was written by Thomas Fischer, Frieder Loer. If you are missing something or you find an error please let us know.
Generated with Hugo 0.147.9 in CI job 639840 | Last revision: October 1, 2019